
报告内容概要:
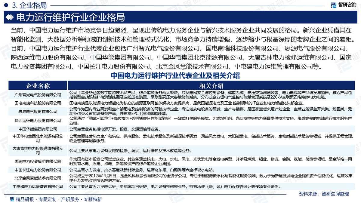
电力运行维护简称电力运维,是通过专业队伍对电力线路、运行设备及供电系统实施全周期管理的系统性活动。其核心在于保障电力系统的安全稳定运行,涵盖设备巡检与检查、设备维护与保养、故障处理与修复、数据监测与分析、安全管理、文档记录与报告、用户支持与沟通等七个维度的工作内容。电力作为国民经济的重要基础设施,其安全稳定运行直接关系到社会正常运转与经济发展。过去,电力运行维护主要依赖人工巡检和经验判断,存在效率低、风险高、信息传递不畅等问题。随着电力系统规模持续扩大和设备复杂程度不断提升,传统运维模式已难以适应现代电网高可靠性、高效率地运行要求,推动行业向智能化、信息化方向转型。近年来,大数据、云计算、物联网和人工智能等新一代信息技术快速发展,为电力运行维护升级提供了有力支撑。电力行业逐步引入智能监测设备、建设数据分析平台,实现对设备状态的实时感知、故障预警和智能诊断,显著提升了运行维护效率与精准度,有效降低了故障发生率,为电网安全稳定运行构筑了坚实的技术防线。与此同时,行业标准体系和管理机制持续完善,进一步推动电力运行维护向规范化、科学化方向发展。在此背景下,中国电力运行维护市场规模实现持续快速增长,从2017年的54.2亿元增长至2024年的488.33亿元,年复合增长率为27.67%。随着科技的不断进步和电力行业的持续发展,电力运行维护的前景十分广阔。未来,电力运行维护将会朝向更加智能化、自动化、可视化的方向发展,实现更加高效、准确的设备监控和维护。当前,中国电力运行维护市场竞争日趋激烈,呈现出传统电力服务企业与新兴技术服务企业共同发展的格局。新兴企业凭借其在智能化监测、大数据分析等领域的创新技术和管理模式优化,市场竞争力持续增强,逐步缩小与根基深厚的老牌企业之间的差距。目前,中国电力运行维护行业代表企业包括广州智光电气股份有限公司、国电南瑞科技股份有限公司、思源电气股份有限公司、陕西运维电力股份有限公司、中国华能集团有限公司、中国华电集团北京能源有限公司、大唐吉林电力检修运维有限公司、国家电力投资集团有限公司、中国长江电力股份有限公司、北京金风慧能技术有限公司、中电建电力运维管理有限公司等。
行业发展趋势:
✅智能化
中国电力运行维护行业将朝着智能化方向深度发展。未来运维系统将全面融合大数据、人工智能及数字孪生技术,构建具备自主分析与决策能力的智能运维平台。通过部署高精度传感器与物联网设备,实时采集设备状态数据,并利用机器学习算法实现故障预警、寿命预测与风险评估。智能诊断系统能够自动识别设备异常模式,生成优化运维策略,显著提升电网运行的可靠性与管理效率,推动运维模式从事后检修向事前预警和精准干预转变。
✅自动化
自动化转型将重塑电力运行维护作业模式。无人机巡检、机器人操作和自动化控制系统将逐步替代传统人工作业,实现输电线路、变电设备和配电网络的全流程自动化运维。通过构建集数据采集、分析、决策与执行于一体的闭环控制系统,电力设施可实现自主巡检、智能操作和故障自愈。同时,标准化作业流程与智能调度平台的深度结合,将大幅降低人为操作风险,提高运维效率与系统可靠性,推动运维体系向无人化、精益化方向发展。
✅绿色化
绿色化发展将成为电力运行维护行业的核心导向。运维过程将全面贯彻低碳理念,通过采用环保型绝缘介质、可降解材料和低损耗设备,减少运维活动对环境的影响。同时,运维体系将更加注重与可再生能源的协同,优化风光储系统的运维策略,提升清洁能源的并网消纳能力。通过建立覆盖设备全生命周期的绿色运维标准,推动废旧电力设备的循环利用与无害化处理,构建环境友好、资源节约的可持续运维体系。
基于此,依托智研咨询旗下电力运行维护行业研究团队深厚的市场洞察力,并结合多年调研数据与一线实战需求,智研咨询推出《2026-2032年中国电力运行维护行业市场动态分析及发展潜力研判报告》。本报告立足电力运行维护新视角,聚焦行业核心议题——变化趋势(怎么变)、用户需求(要什么)、投放选择(投向哪)、运营方法(如何投)及实践案例(看一看),期待携手行业伙伴,共谋行业发展新格局、新机遇,推动电力运行维护行业发展。深耕中国电力运行维护领域十余年,智研咨询愿携手行业企业,提供有效信息、专业咨询及定制化解决方案,助力电力运行维护产业持续发展。
报告相关内容节选:



《2026-2032年中国电力运行维护行业市场动态分析及发展潜力研判报告》基于最新、最全的中国产业链数据,融合权威官方统计、深度企业调研、资本市场洞察及全球信息,通过严格的智能处理和独家算法验证,确保分析结论高度可靠、透明且可追溯。

智研咨询专注产业咨询十五年最靠谱股票配资平台,是中国产业咨询领域专业服务机构。公司以“用信息驱动产业发展,为企业投资决策赋能”为品牌理念。为企业提供专业的产业咨询服务,主要服务包含精品行研报告、专项定制、月度专题、市场地位证明、专精特新申报、可研报告、商业计划书、产业规划等。提供周报/月报/季报/年报等定期报告和定制数据,内容涵盖政策监测、企业动态、行业数据、企业排行、产品价格变化、投融资概览、市场机遇及风险分析等。
海量资讯、精准解读,尽在新浪财经APP
元鼎证券_元鼎证券官网入口_最安全的线上配资平台提示:本文来自互联网,不代表本网站观点。